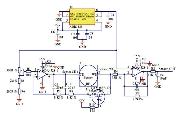
電化學傳感器模塊是環境監測系統研究中的最重要部分之一,實現對大氣中NO2、SO2、CO、O3 4種氣體濃度的監測。核心傳感器采用進口的三電極電化學傳感器。電化學傳感器模塊由5V進行供電。

如圖所示,U3運放組成恒電位電路,連接到電化學傳感器的CE和RE電極上。有了此恒定電位,電化學傳感器可以處于穩定工作狀態。當有可監測氣體時,氣體和電化學傳感器產生氧化或還原反應,產生微弱電流,在WE電極上輸出。輸出電流的大小和氣體的濃度呈線性關系。監測出WE輸出電流的大小即可以運算得出氣體的濃度值。運放U2組成跨阻放大和濾波電路,可以將電流信號轉換為電壓信號,并進行放大和濾波,提高信號信噪比。放大倍數由R9進行調節,適用于不同的傳感器和量程。Q1用于對傳感器進行保護。當環境監測系統斷電時,Q1會將RE和WE短路,電化學傳感器將處于關斷保護狀態,不會影響使用壽命。另外,當環境監測系統重新通電后,系統可以快速進入工作狀態,避免漫長的預熱狀態時間。R3、R5和R6用于調節電化學傳感器的偏置電壓。
掃碼加微信咨詢產品、免費報價
裕乾(4006569698,www.maogege8.com)是一家智慧化系統集成軟硬件研發、銷售、服務為主的高新技術企業。經過多年發展,公司已成為智慧建筑、智慧工業、智慧環保、智慧電力、智慧水利、智慧農業等領域,具有自主研發能力、自主知識產權與自主品牌一體化的先進解決方案供應商、系統集成綜合服務商。